In Unstructured, a plugin is a self-contained unit of code that can be used to add, change, or use data within the context of an Unstructured ETL+ workflow. Every node in a workflow is itself a plugin. You can also create your own plugins to extend your organization’s workflow capabilities. Developing, deploying, and running your own custom plugins is available only forDocumentation Index
Fetch the complete documentation index at: https://unstructured-53-docs-243-plugins.mintlify.app/llms.txt
Use this file to discover all available pages before exploring further.
the Unstructured user interface (UI) that has already been deployed to infrastructure that you maintain in your Amazon Web Services (AWS), Azure, or Google Cloud Platform (GCP) account. If you do not already have a self-hosted deployment of the Unstructured UI, contact your Unstructured sales representative, email Unstructured Sales at sales@unstructured.io, or fill out the contact form on the Unstructured website, and a member of the Unstructured sales or support teams will get back to you as soon as possible to discuss self-hosting options.
Concepts
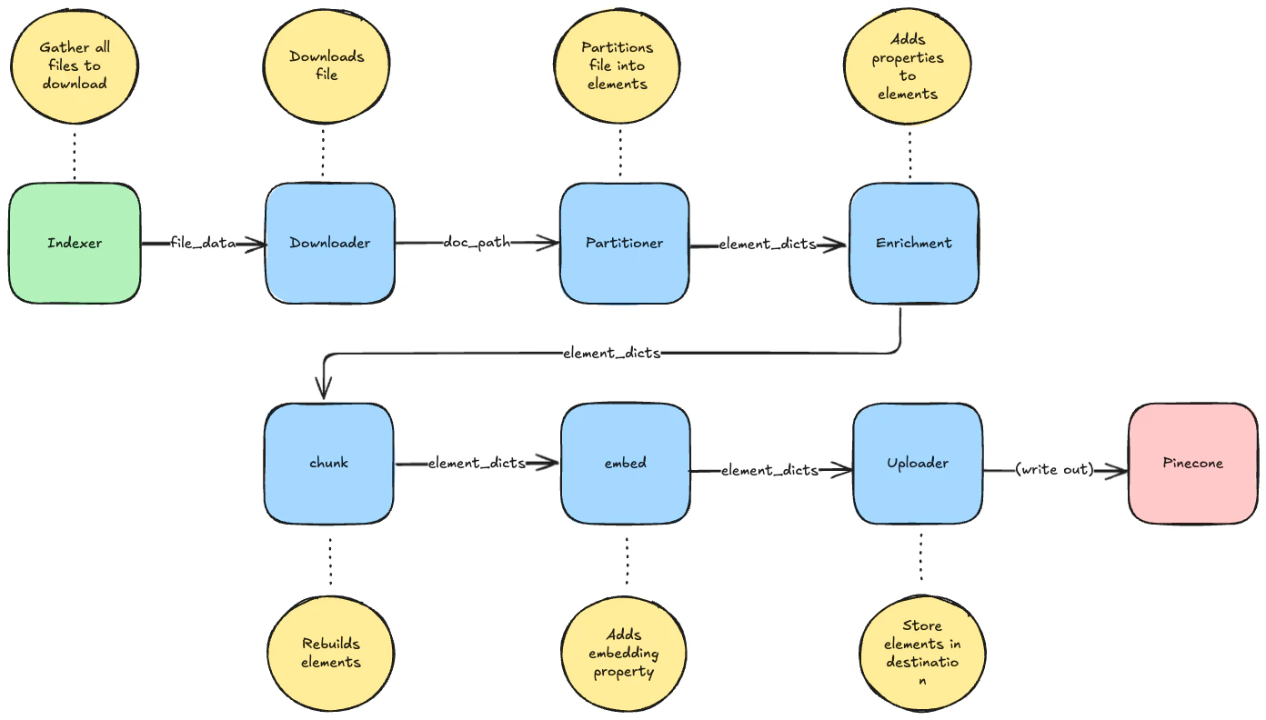
Plugins are rather straightforward in they accept a named input and emit a named output. The following diagram illustrates this concept:
- The blue boxes represent the default plugins that come with Unstructured.
- The yellow circles describe what each default plugin does.
- The green box represents the indexer that gathers all of the source files.
- The red box represents the destination location.
- The arrows represent the flow of data between the plugins.
- The words within the arrows represent the programmatic names of the inputs and outputs of the plugins. For example,
the Partitioner plugin accepts its input, represented by the programmatic name
doc_path, from the previous plugin. The Partitioner plugin emits its output, represented by the programmatic nameelement_dictsto the next plugin.

